
发表日期: 2020-06-13 15:10:17 浏览次数:69
济宁网站百度推广多少钱_济宁百度爱采购一年费用_济宁百度优化报价_济宁百度关键词首页排名价格_济宁百度竞价账户托管运营_济宁企业如何网络营销策划_济宁阿里巴巴淘宝诚信通企业店铺推广价格_济宁58同城百姓网代理商电话会员费一年多少钱
济宁市位于山东省西南部,地处鲁苏豫皖四省交接地带。济宁属暖温带季风气候,面积1.1万平方公里,人口808.19万人。
济宁地区历史文化悠久,是东夷文化、华夏文明、儒家文化、水浒文化、运河文化的重要发祥地之一。儒家创始人至圣孔子、亚圣孟子、复圣颜回、史家左丘明皆出生于此。元明清时期,京杭大运河促进了济宁商品经济的繁荣,使济宁成为京杭大运河沿岸重要的工商业城市。
济宁市11县市区人文旅游资源丰富,曲阜孔庙、孔府及孔林和境内的京杭大运河被联合国教科文组织列入世界遗产名录。孟庙、孟府、水泊梁山、微山湖、宝相寺、峄山、少昊陵等19处全国重点文物保护单位,以及四座国家森林公园。拥有曲阜师范大学、济宁医学院等高校,以及世界儒学研究与交流中心孔子研究院。
2018年10月15日,济宁市荣获2018年国家森林城市称号。
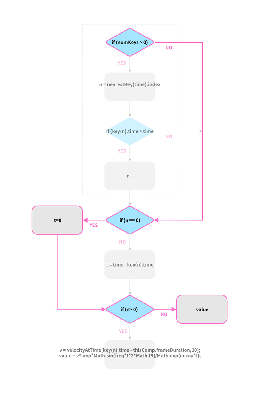
流程解析
So,将表达式梳理成流程图之后如下:

我们来看看,当关键帧数量不同时,时间线所在位置不同时,表达式是如何工作的。
1. 当无关键帧时,numKeys=0,开始判断n是否为0,在一开始的定义中,n=0,故最后t=0,n当然也不大于0,最后执行value值,也就是属性本身的值。流程走向如下图高亮部分:

2.1 当numKey=1的时候,如下图情形,有一个关键帧,时间线在关键帧之前或者之后。当时间线在关键帧之前时,key(1).time>time,n—(即n=n-1),n=1-1=0,所以t=0…最后执行value。


当地时间星期四,特斯拉健康部门负责人劳里 · 谢尔比(Laurie Shelby)向菲蒙市工厂员工发送了一封电子邮件,目的是平息他们对员工中新增新冠肺炎病例的担忧。但部分员工称,尽管谢尔比 “信誓旦旦”,他们对菲蒙市工厂的新增病例和松懈的防控措施仍然感到担忧。
特斯拉高管喊话员工:工作场所没有新增病例
特斯拉称复工复产以来工作场所没有出现新冠肺炎新增病例
谢尔比在电子邮件中写道,“自复工复产以来,我们的工作场所新增病例为 0。工作场所之外,新冠肺炎主要是通过家庭成员、室友传播的。在大多数情况下,员工会遵守防控规定,通知上司,自己居家隔离或进行检测。”
但谢尔比没有解释特斯拉是如何得出上述结论的,以及特斯拉是如何确定员工何时、何地被感染的。
数天前《华盛顿邮报》刊文称,特斯拉座椅制造工厂(距离主工厂数英里)有员工新冠病毒检测结果呈阳性。
3 名生产线员工向 CNBC 报料,如果遵守阿拉米达县公共卫生部门要求的防控措施,他们就无法完成生产汽车的工作。
济宁网站百度推广多少钱_济宁百度爱采购一年费用_济宁百度优化报价_济宁百度关键词首页排名价格_济宁百度竞价账户托管运营_济宁企业如何网络营销策划_济宁阿里巴巴淘宝诚信通企业店铺推广价格_济宁58同城百姓网代理商电话会员费一年多少钱
服务热线
顶部
备案号: 苏ICP备11067224号
CopyRight © 2011 书生商友信息科技 All Right Reserved
24小时服务热线:400-111-6878 E-MAIL:1120768800@qq.com QQ:1120768800
网址: http://www.768800.com 网站建设:上往建站
关键词: 网站建设| 域名邮箱| 服务器空间| 网站推广| 上往建站| 网站制作| 网站设计| 域名注册| 网络营销| 网站维护|
企业邮箱| 虚拟主机| 网络建站| 网站服务| 网页设计| 网店美工设计| 网站定制| 企业建站| 网站设计制作| 网页制作公司|
400电话办理| 书生商友软件| 葬花网| 调温纤维| 海洋馆运营维护| 北京保安公司| 殡仪馆服务| 殡葬服务| 苏州殡葬一条龙| 朝阳殡葬| 苏州殡葬服务|
欢迎您免费咨询,请填写以下信息,我们收到后会尽快与您联系
服务热线:400-111-6878