
发表日期: 2020-06-13 15:08:46 浏览次数:86
大理网站建设_大理网站制作_大理微信公众号开发报价_大理小程序制作费用_大理淘宝店铺装修设计_大理企业400电话申请办理开通流程_大理网页设计价格_大理网站推广多少钱
大理白族自治州,首府驻大理市,是云南的16个地级行政区之一 ,地处云南省中部偏西,海拔2090米,东邻楚雄州,南靠普洱市、临沧市,西与保山市、怒江州相连,北接丽江市。地跨东经98°52′~101°03′,北纬24°41′~26°42′之间,东巡洱海,西及点苍山脉,辖大理市和祥云、弥渡、宾川、永平、云龙、洱源、鹤庆、剑川8个县以及漾濞、巍山、南涧3个少数民族自治县,是中国西南边疆开发较早的地区之一。
地处低纬高原,四季温差不大,干湿季分明,以低纬高原季风气候为主,境内以蝴蝶泉、苍山、洱海、大理古城、崇圣寺三塔等景点最有代表性。
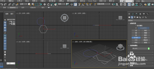
我们可以下来打开自己所使用的3DMAX软件,我的是2018版的,如图
打开3DMAX以后的操作界面往往都会有所不同但是不会影响我们的操作,我的3DMAX打开以后如图
在操作界面的右侧有有一个小的操作选项,我们可以在这里找到图形选项,打开图形选项以后我们就可以看到一些简单的平面图形,如图
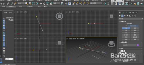
我们可以先择一下线这个选项,这个最好理解就是去画线条,具体步骤如图
简单的线条我们已经试过了,接下来再来试试一些图形,比如圆,或者多边形,这些图形的操作方法都是相同的,只是最后我们得到的图形有所不同
在操作栏的下方还有一些功能供我们对图形进行修改,比如更改图形的颜色,还有指定图形的半径,或者长度等等
2019 年 11 月 14 日,潘石屹发了一条微博:"今天开始我学习一门新的语言 Python,我在寻找。这也是今天给自己人生的礼物。"
那天开始,潘石屹常在微博提问 Python 相关的问题,有时也会晒一下自己的学习成果。
5 月 16 日,他发了一条微博,宣布自己参加 2020 年 04 期 NVT 全国青少年编程能力等级考试,拿到 99 分。扣掉的 1 分时因为画完图之后忘记隐藏画笔的箭头。
不仅是自己学,年初潘石屹还曾任某编程课程的推广大使,计划在乡村普及编程教育。
"我觉得每个人都应该学一学编程,因为编程的语言是科学的、严谨的。现实中很多人都把时间浪费在争吵上,许多人声音很大,但其实是没有逻辑的。而编程能训练人的思维,让人更尊重事实,更有逻辑。
大理网站建设_大理网站制作_大理微信公众号开发报价_大理小程序制作费用_大理淘宝店铺装修设计_大理企业400电话申请办理开通流程_大理网页设计价格_大理网站推广多少钱
服务热线
顶部
备案号: 苏ICP备11067224号
CopyRight © 2011 书生商友信息科技 All Right Reserved
24小时服务热线:400-111-6878 E-MAIL:1120768800@qq.com QQ:1120768800
网址: http://www.768800.com 网站建设:上往建站
关键词: 网站建设| 域名邮箱| 服务器空间| 网站推广| 上往建站| 网站制作| 网站设计| 域名注册| 网络营销| 网站维护|
企业邮箱| 虚拟主机| 网络建站| 网站服务| 网页设计| 网店美工设计| 网站定制| 企业建站| 网站设计制作| 网页制作公司|
400电话办理| 书生商友软件| 葬花网| 调温纤维| 海洋馆运营维护| 北京保安公司| 殡仪馆服务| 殡葬服务| 苏州殡葬一条龙| 朝阳殡葬| 苏州殡葬服务|
欢迎您免费咨询,请填写以下信息,我们收到后会尽快与您联系
服务热线:400-111-6878