
发表日期: 2020-06-13 15:43:57 浏览次数:117
大同网站百度推广多少钱_大同百度爱采购一年费用_大同百度优化报价_大同百度关键词首页排名价格_大同百度竞价账户托管运营_大同企业如何网络营销策划_大同阿里巴巴淘宝诚信通企业店铺推广价格_大同58同城百姓网代理商电话会员费一年多少钱
大同,古称云中、平城,是山西省地级市,国务院批复确定的中国晋冀蒙交界地区中心城市之一、重要的综合能源基地 。截至2018年,全市下辖4个区、6个县,总面积14056平方千米,建成区面积202.74平方千米,常住人口345.60万人,城镇人口221.1万人,城镇化率63.97%。
大同地处中国华北地区、山西北部、大同盆地中心、晋冀蒙三省区交界处、黄土高原东北边缘,实为全晋之屏障、北方之门户,且扼晋、冀、内蒙之咽喉要道,北接中国对蒙古国最大口岸二连浩特市,是山西省省域副中心城市,历代兵家必争之地,有“北方锁钥”之称。
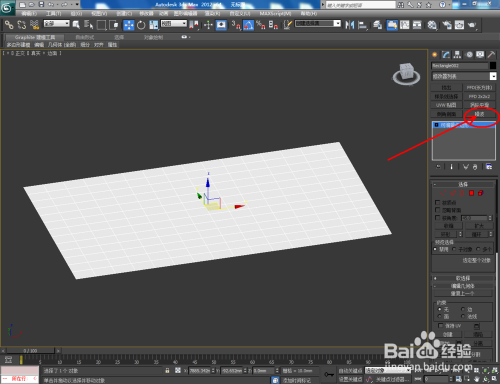
打开3Dmax2012软件,点击【创建】-【图形】-【矩形】,在作图区域绘制一个矩形,参数如图所示。点击【对象颜色】将矩形的对象颜色设置为黑色(如图所示);
选中矩形,点击【修改】-【挤出】,挤出数量设置为:1。点击【材质编辑器】,弹出材质编辑器设置框,给模型附加一个白色材质球(材质球参数设置如图所示);
选中模型,点击鼠标右键,点击【转换为】-【转换为可编辑多边形】。点击右边工作区中【线】图标,框选y轴方向上的模型线段,点击鼠标右键,点击【连接】前面的小方框,并按图示设置好连接参数。以同样的步骤完成x轴方向上模型线段的连接(如图所示);
点击右边工作区内【配置修改器集】图标,弹出配置修改器集选择框,找到【噪波】,并将其拉至右边选框栏中,完成后点击【确定】。选中模型,点击【噪波】,并设置好噪波的参数(如图所示);
最后,对模型进行优化和附加材质。选中模型,点击【涡轮平滑】,按图示设置好参数后,点击【材质编辑器】,给模型附加一个金属材质球,这样我们利用噪波制作的金属箔纸便制作完成。
这两家公司曾经合作将谷歌的部分功能整合到 Sonos 音箱中,但双方却在今年 1 月爆发冲突。Sonos 当时起诉谷歌侵犯其专利。由于谷歌和亚马逊等科技巨头向家用智能设备领域扩张,推出了价格较低的无线音箱,令这家音响设备制造商面临越来越严峻的竞争形势。
“Sonos 在诉讼中针对双方共同的工作和谷歌的技术发表了错误声明。”谷歌在周四提交给旧金山联邦法院的起诉书中说,“虽然谷歌很少起诉其他公司专利侵权,但现在必须捍卫自己的知识产权。”
Sonos 是一家总部位于圣芭芭拉的无线音箱先锋企业。谷歌在诉讼中指控该公司使用谷歌在搜索、软件、网络、音频处理和数字媒体管理及流媒体方面的专利技术,并且拒绝支付专利费。
Sonos 尚未对此置评。
大同网站百度推广多少钱_大同百度爱采购一年费用_大同百度优化报价_大同百度关键词首页排名价格_大同百度竞价账户托管运营_大同企业如何网络营销策划_大同阿里巴巴淘宝诚信通企业店铺推广价格_大同58同城百姓网代理商电话会员费一年多少钱
服务热线
顶部
备案号: 苏ICP备11067224号
CopyRight © 2011 书生商友信息科技 All Right Reserved
24小时服务热线:400-111-6878 E-MAIL:1120768800@qq.com QQ:1120768800
网址: http://www.768800.com 网站建设:上往建站
关键词: 网站建设| 域名邮箱| 服务器空间| 网站推广| 上往建站| 网站制作| 网站设计| 域名注册| 网络营销| 网站维护|
企业邮箱| 虚拟主机| 网络建站| 网站服务| 网页设计| 网店美工设计| 网站定制| 企业建站| 网站设计制作| 网页制作公司|
400电话办理| 书生商友软件| 葬花网| 调温纤维| 海洋馆运营维护| 北京保安公司| 殡仪馆服务| 殡葬服务| 苏州殡葬一条龙| 朝阳殡葬| 苏州殡葬服务|
欢迎您免费咨询,请填写以下信息,我们收到后会尽快与您联系
服务热线:400-111-6878