

发表日期: 2020-06-13 13:29:52 浏览次数:97
文昌网站建设_文昌网站制作_文昌微信公众号开发报价_文昌小程序制作费用_文昌淘宝店铺装修设计_文昌企业400电话申请办理开通流程_文昌网页设计价格_文昌网站推广多少钱
文昌网站百度推广多少钱_文昌百度爱采购一年费用_文昌百度优化报价_文昌百度关键词首页排名价格_文昌百度竞价账户托管运营_文昌企业如何网络营销策划_文昌阿里巴巴淘宝诚信通企业店铺推广价格_文昌58同城百姓网代理商电话会员费一年多少钱
文昌市,海南省省辖市,古称紫贝县,尔后三易其名。在公元627年,才改为文昌县。1995年,撤县设市,改为文昌市。
文昌区位优势明显,位于海南省东北部,共有17个镇,人口59万,距省会海口市60公里,距美兰机场仅40公里;方便快捷的东环铁路途经文昌,乘坐动车至海口市需24分钟,从美兰机场搭乘到文昌仅需20分钟。
文昌东、南、北三面临海,拥有全省最长的海岸线278.5公里,海域面积4600平方公里。文昌清澜港是国家一级开放口岸,木兰港属天然深水港,是连接东南亚的海上重要枢纽要道。正在建设中的“两桥一路”将激活文昌东北部众多海岸资源,实现文昌与海口同城发展;即将开工建设的文昌至博鳌高速公路将连接东线高速公路,与全省重要交通网络完全接轨。文昌至澄迈高等级旅游公路将琼北的文昌、定安、澄迈、临高四市县横向连接,实现四市县生态、旅游等特色资源共享,并形成以海口为中心的一小时经济圈;良好的区位优势和便捷的交通条件,使文昌完全融入半个小时的省会经济圈,开发潜力巨大。
range 类型用于应该包含一定范围内数字值的输入域。
range 类型显示为滑动条。
请使用下面的属性来规定对数字类型的限定:
max - 规定允许的最大值
min - 规定允许的最小值
step - 规定合法的数字间隔
value - 规定默认值
search 类型用于搜索域,比如站点搜索或 Google 搜索。
每一个用户既可以是内容生产者,也可以是内容消费者,产品概念中的用户不是一个自然人,而是需求的集合体,不同的个体会有相同的需求,同理同一个个体也会有不同的需求;按照需求来定义用户更有利于高效的创造用户价值。
快手在最初切入短视频市场时,目标用户确定为“普通人”,以三四线城市及以下的小镇青年为主。近年来为了在短视频领域中获得更大的优势,加强视频审核,消除低俗视频,也出现了高质量的,所以快手在保持“记录普通人的生活”这一使命的前提下,也逐渐向一二线城市的用户靠拢,以争取更大的市场份额。
而抖音最初的目标用户就是喜欢潮流文化、追求酷炫体验的年轻人,最初的slogan是“让崇拜从这里开始”,通过一批高质量的视频内容收获了一大批用户,一年多的时间日活就超过一亿。短视频占据了用户越来越多的使用时长,在不断发展的过程中两个平台的用户重叠度也越来越高,很多创作者都是多平台发布内容,所以本文对目标用户的划分不以用户自身的属性为标准,而以用户角色为分类依据。
4.1 基本功能
必须要实现的功能点,无法带来满意,只会消除不满。
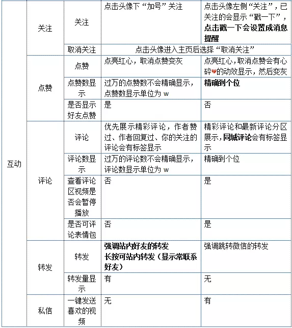
本文将短视频平台的视频内容的发布、观看、互动视为基础功能,以下为两个平台的具体功能明细。
文昌网站建设_文昌网站制作_文昌微信公众号开发报价_文昌小程序制作费用_文昌淘宝店铺装修设计_文昌企业400电话申请办理开通流程_文昌网页设计价格_文昌网站推广多少钱
文昌网站百度推广多少钱_文昌百度爱采购一年费用_文昌百度优化报价_文昌百度关键词首页排名价格_文昌百度竞价账户托管运营_文昌企业如何网络营销策划_文昌阿里巴巴淘宝诚信通企业店铺推广价格_文昌58同城百姓网代理商电话会员费一年多少钱
服务热线
顶部
备案号: 苏ICP备11067224号
CopyRight © 2011 书生商友信息科技 All Right Reserved
24小时服务热线:400-111-6878 E-MAIL:1120768800@qq.com QQ:1120768800
网址: http://www.768800.com 网站建设:上往建站
关键词: 网站建设| 域名邮箱| 服务器空间| 网站推广| 上往建站| 网站制作| 网站设计| 域名注册| 网络营销| 网站维护|
企业邮箱| 虚拟主机| 网络建站| 网站服务| 网页设计| 网店美工设计| 网站定制| 企业建站| 网站设计制作| 网页制作公司|
400电话办理| 书生商友软件| 葬花网| 调温纤维| 海洋馆运营维护| 北京保安公司| 殡仪馆服务| 殡葬服务| 苏州殡葬一条龙| 朝阳殡葬| 苏州殡葬服务|
欢迎您免费咨询,请填写以下信息,我们收到后会尽快与您联系
服务热线:400-111-6878